神龙全安科技有限公司
神龙全安科技有限公司
首页
人员设备
相关资质
项目公示
安全类
新闻中心
联系我们
收费标准
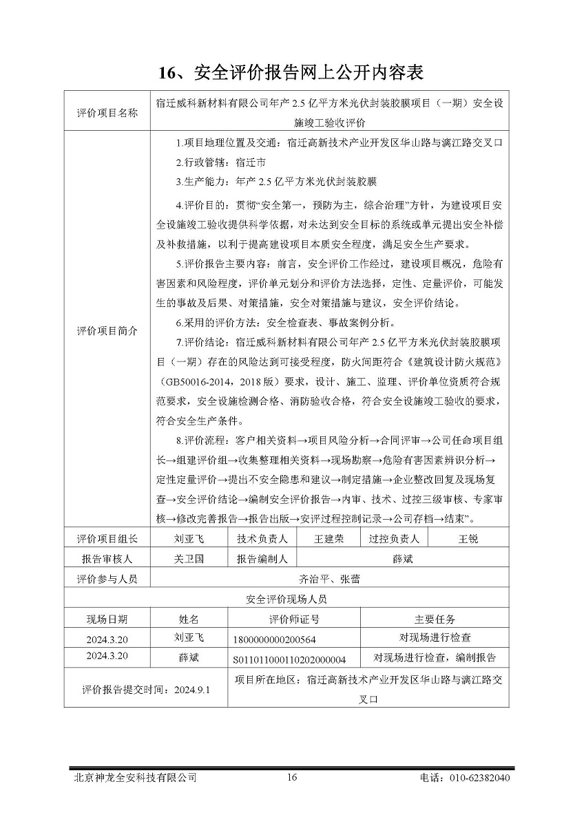
宿迁威科新材料有限公司年产2.5亿平方米光伏封装胶膜项目(一期)安全设施竣工验收评价报告
2024年09月10日 00:00
返回列表
上一篇:可功科技(宿迁)有限公司安全现状评价报告
上一篇:国望高科纤维(宿迁)有限公司年产300万吨智能化、超仿真功能性纤维项目(一期50万吨)安全设施竣工验收评价报告