神龙全安科技有限公司
神龙全安科技有限公司
首页
人员设备
相关资质
项目公示
安全类
新闻中心
联系我们
收费标准
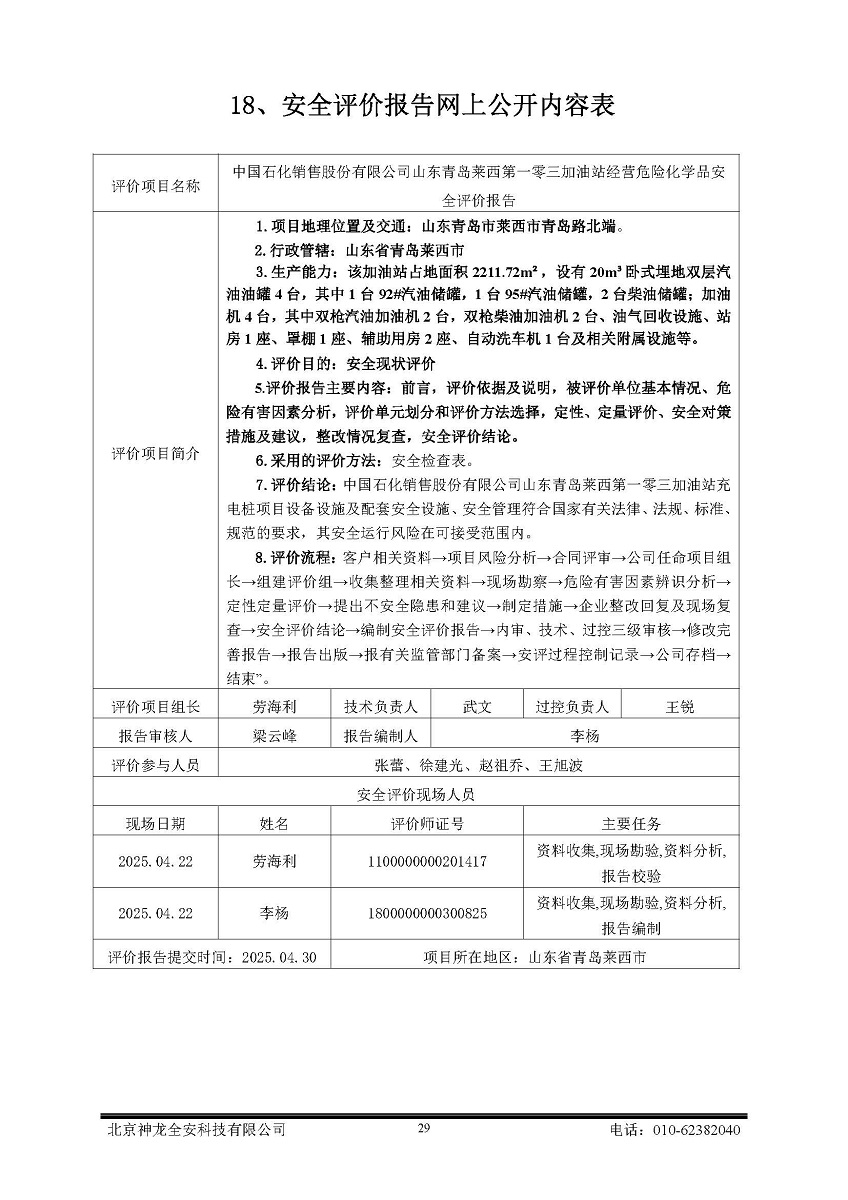
中国石化销售股份有限公司山东青岛莱西第一零三加油站经营危险化学品安全评价报告
2025年05月06日 00:00
返回列表
上一篇:泰安汉威集团有限公司三甲基氯硅烷综合利用项目设立安全评价报告
上一篇:中国石化销售股份有限公司山东青岛莱西第一二八加油站经营危险化学品安全评价报告