神龙全安科技有限公司
神龙全安科技有限公司
首页
人员设备
相关资质
项目公示
安全类
新闻中心
联系我们
收费标准
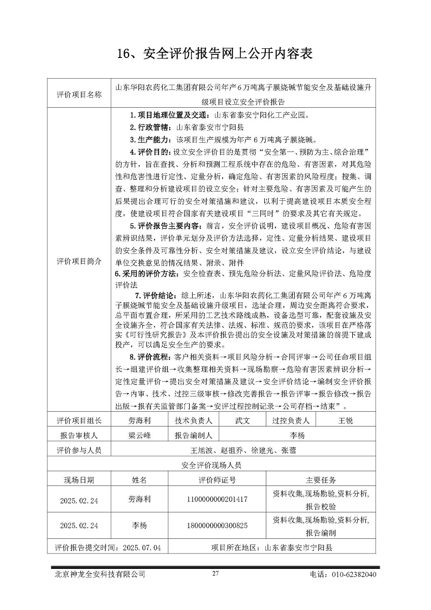
山东华阳农药化工集团有限公司年产6万吨离子膜烧碱节能安全及基础设施升级项目设立安全评价报告
2025年07月09日 14:01
山东华阳农药化工集团有限公司年产6万吨离子膜烧碱节能安全及基础设施升级项目设立安全评价-备案稿.pdf
2.42MB
返回列表
上一篇:中国石化销售股份有限公司山东青岛第五加油站经营危险化学品安全评价报告
上一篇:可成科技(宿迁)有限公司安全现状评价报告